RSNA Press Release

CT Colonography Beats Stool DNA Testing for Colon Cancer Screening

Released: June 10, 2025
RSNA Media Relations
1-630-590-7762
media@rsna.org
Linda Brooks
1-630-590-7738
lbrooks@rsna.org

OAK BROOK, Ill. — Compared to stool DNA testing, researchers found that CT colonography is a cost-saving and clinically effective method for colorectal cancer screening, according to a study was published today in Radiology, a journal of the Radiological Society of North America (RSNA).

Colorectal cancer is the second leading cause of cancer-related death globally. Routine screening of the colon and rectum can aid in the detection and removal of precancerous polyps, mitigating the need for advanced-stage cancer treatments and the added costs associated with said treatments.

Due to the disturbing trend of colorectal cancer diagnoses in younger patients, the U.S. Preventive Services Task Force and multiple medical societies have lowered the recommended age for colorectal cancer screening to 45 years of age.

Perry J. Pickhardt, M.D.

Perry J. Pickhardt, M.D.

"In the U.S., conventional colonoscopy remains the dominant screening test for colorectal cancer, despite the fact that it is the most expensive and invasive option," said study author Perry J. Pickhardt, M.D., the John R. Cameron professor of radiology and medical physics at the University of Wisconsin School of Medicine and Public Health in Madison.

Dr. Pickhardt notes that optical colonoscopy is the preferred method of colorectal cancer screening due to its cancer prevention abilities in removing benign precancerous polyps during the procedure. However, less invasive and less expensive screening methods have become more accessible due to recent Medicare coverage expansions.

Multitarget stool DNA (mt-sDNA), which analyzes stool samples for specific colorectal cancer biomarkers, and CT colonography, which uses CT scans to examine the colon and rectum for cancer or polyps, are both now covered procedures for Medicare recipients.

According to Dr. Pickhardt, both stool DNA testing and CT colonography are less invasive and much safer primary screening options. However, with two inherently different screening methods, Dr. Pickhardt and colleagues set out to analyze mt-sDNA and CT colonography in a head-to-head comparison of clinical efficacy and cost-effectiveness.

The researchers used a Markov model to simulate the progression of colorectal disease in a model of 10,000 45-year-olds. The simulation period was divided into one-year intervals, and simulated individuals were assigned health states based on the presence or absence of colorectal lesions of varying sizes.

Screening and surveillance on the simulated population began at 45 years and ended at 75 years of age, in which participants assumed perfect adherence to screening, diagnostic follow-ups and recommendations.

Consistent with current studies, 7.5% of the study population developed colorectal cancer in the absence of screening.

While both screening methods were clinically effective compared to no screening, CT colonography demonstrated a higher reduction of colorectal cancer incidence of 70 to 75%, compared to the 59% reduction achieved by mt-sDNA.

To assess the cost-effectiveness of the screening methods, Quality-Adjusted Life Year (QALY) was used to measure the value of the medical intervention, with one QALY equaling one year of perfect health.

In this analysis, mt-sDNA screening was found to be cost-effective relative to no screening, with an estimated cost of nearly $9,000 per quality-adjusted life-year gained (QALY), well below the selected threshold of $100,000. However, conventional CT colonography screening was found to be cost saving relative to no screening.

Since advanced polyps that are larger than 10 millimeters are the primary target of colorectal cancer prevention, the study demonstrated the potential success for a hybrid approach to cancer screening, with a three-year surveillance for small colorectal polyps via CT colonography and colonoscopy referral for large polyps.

When the conventional CT colonography screening strategy of referring patients with detected polyps greater or equal to 6 mm in size for colonoscopy was compared with the hybrid strategy that included 3-year surveillance for small (6–9 mm) polyps, the former was not cost-effective relative to the latter strategy. This result was driven primarily by the higher costs related to colonoscopy referral for small polyps, which was not sufficiently offset by the corresponding small incremental gain in QALYs. A strategy consisting of 3-year surveillance for small colorectal polyps and colonoscopy referral for large polyps achieved the best overall balance.

"Among the safe, minimally invasive colorectal cancer screening options, CT colonography is more effective at preventing and detecting cancer—and is also more cost-effective—than stool DNA testing," Dr. Pickhardt said. "Furthermore, CT colonography can provide for extracolonic screening for things like osteoporosis and cardiovascular disease."

"CT Colonography versus Multitarget Stool DNA Test for Colorectal Cancer Screening: A Cost-Effectiveness Analysis." Collaborating with Dr. Pickhardt were Loredana Correale, Ph.D., and Cesare Hassan, M.D.

Radiology is edited by Linda Moy, M.D., New York University, New York, N.Y., and owned and published by the Radiological Society of North America, Inc. (https://pubs.rsna.org/journal/radiology)

RSNA is an association of radiologists, radiation oncologists, medical physicists and related scientists promoting excellence in patient care and health care delivery through education, research and technologic innovation. The Society is based in Oak Brook, Illinois. (RSNA.org)

For patient-friendly information on colorectal cancer screening, visit RadiologyInfo.org.

Images (JPG, TIF):

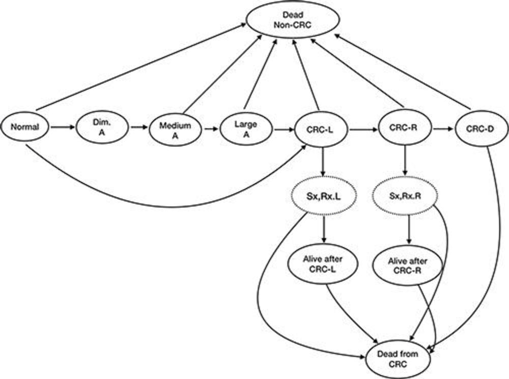
Figure 1. Schematic of the natural history model. The principal health states in the model are normal, diminutive (Dim.) (≤5 mm), small (6–9 mm), and large (≥10 mm) adenomatous polyps, as well as localized colorectal cancer (CRC-L), regional colorectal cancer (CRC-R), disseminated colorectal cancer (CRC-D), survival following symptomatic treatment of localized colorectal cancer (Sx,Rx.L), survival following symptomatic treatment of regional colorectal cancer (Sx,Rx.R), and death. Without screening, colorectal cancer (CRC) was assumed to be diagnosed and treated only after symptoms developed.
High-res (TIF) version
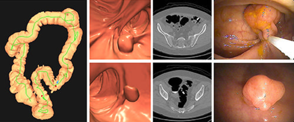
Figure 2. Images of positive CT colonography (CTC) screening examination result in an asymptomatic 67-year-old man. Three-dimensional colon map from CTC (left image) shows the location of two sigmoid polyps that were detected (red dots). Three-dimensional endoluminal and confirmatory two-dimensional transverse CTC images show a large 1.6- cm pedunculated polyp on top row (arrow) and a 9-mm pedunculated polyp in the distal sigmoid on the bottom row (arrow). Both polyps were confirmed and resected at optical colonoscopy performed the same day (right images), avoiding the need for a second bowel preparation. The larger polyp proved to be a tubulovillous adenoma (large advanced adenoma), whereas the smaller polyp was a nonadvanced tubular adenoma. Compare this level of information of a positive CTC screening test result with a positive multitarget stool DNA test result, for which no specific information is provided.
High-res (TIF) version
Figure 3. Graph shows clinical effectiveness versus costs for colorectal cancer screening strategies. Clinical effectiveness (discounted quality-adjusted life years [QALYs] per person) and cost (discounted dollars per person) are shown for the evaluated screening strategies on a cost-effectiveness plan. The solid line connecting surveillance CT colonography (CTCsurv), where there is 3-year CT colonography surveillance for 6–9-mm polyps and 10-mm threshold for polypectomy, and conventional CT colonography (CTCconv), where there is a 6-mm threshold for colonoscopic polypectomy, represents the efficient frontier, representing screening strategies that are not dominated by other scenarios (where “Dominated” means that a strategy is both more expensive and less clinically efficacious). The no screening (NH) and triennial multitarget stool DNA (mt-sDNA) strategies were dominated.
High-res (TIF) version
Figure 4. Cost-effectiveness acceptability and frontier from the probabilistic sensitivity analysis. Cost-effectiveness acceptability curves display the probability of each screening strategy being cost-effective across all simulations in the probabilistic sensitivity analysis and the frontier displaying the probability for the optimal screening strategy (□) being cost-effective across a range of willingness-to-pay (WTP) thresholds. The optimal strategy was chosen as the one that provided the highest monetary benefit on average across all samples of probabilistic sensitivity analysis at the willingness-to-pay value being considered. For each willingness-to-pay value, the sum of the probabilities of all screening strategies equals 1. CTCconv = CT colonography with a 6-mm threshold for colonoscopy referral, CTCsurv = 3-year CT colonography surveillance for 6-mm polyps and 10-mm threshold for colonoscopy referral, mt-sDNA = triennial multitarget stool DNA, NH = no screening, QALY = quality-adjusted life year.
High-res (TIF) version
Figure 5. Graph shows expected loss curves across a broad range of willingness-to-pay thresholds. The expected loss in U.S. dollars for each screening strategy of the cost-effectiveness analysis is shown, as well as the optimal strategy inside the open squares (ie, the frontier), that is, the strategy with the lowest expected loss. The scale of the y-axis is logarithmic. Surveillance CT colonography (CTCsurv), with 3-year CT colonography (CTC) surveillance for 6-mm polyps and 10-mm threshold for colonoscopy referral, represents the optimal colorectal cancer screening strategy for a broad range of willingness-to-pay up to $121000 per quality-adjusted life year (QALY) gained, above which conventional CTC (CTCconv), CTC with a 6-mm threshold for colonoscopy referral, was the optimal strategy. EVPI = expected value of perfect information, mt-sDNA = triennial multitarget stool DNA, NH = no screening.
High-res (TIF) version